MiRNA-23a-5p is the biomarkers for gouty arthritis and promotes inflammation in rats of gouty arthritis via MyD88/NF-κB pathway by induction TLR2
Fang Li1
, Jian-Hua Yao2
, Li Li3
, Qian Nie4
, Jing-Jing Cao1
, Xiao-Ran Ning1
1Department of Rheumatism and Immunology, Hebei General Hospital, Shijiazhuang, China
2Department of Geratology, The Second Hospital of Hebei Medical University, Shijiazhuang, China
3Department Ultrasonograph, Hebei General Hospital, Shijiazhuang, China
4Hebei General Hospital, Medicai Examination Center, Shijiazhuang, China
Keywords: Gouty arthritis, inflammation, miRNA-23a-5p, MyD88, NF-κB, TLR2.
Abstract
Objectives: In this study, we aimed to examine the efficacy of micro ribonucleic acid (miRNA)-23a-5p in gouty arthritis and to investigate its possible mechanism.
Materials and methods: Gouty arthritis in rat was established by intraarticular injection of 0.2 mL monosodium urate crystal (20 mg/mL) inside knee joint cavity. THP-1 cell was induced using lipopolysaccharides (LPS) for in vitro model.
Results: Serum miRNA-23a-5p expression levels were increased in rats of gouty arthritis. However, overexpression of miRNA-23a-5p promoted inflammation and induced myeloid differential protein-88 (MyD88)/nuclear factor-kappa B (NF-κB) pathway by induction toll-like receptor-2 (TLR2) in vitro. The inhibition of TLR2 attenuated the pro-inflammation effects of miRNA-23a-5p in inflammation in in vitro model of gouty arthritis.
Conclusion: Our findings demonstrate that miRNA-23a-5p is a biomarker for gouty arthritis and promotes inflammation in rats of gouty arthritis via MyD88/NF-κB pathway by targeting TLR2.
Introduction
Gouty arthritis (GA) is a systemic chronic inflammatory autoimmune disease. Its major features are destruction and severe injury of cartilage and bone due to the imbalanced immune regulation in the synovium of joint.[1] Bilateral hand, wrist, knee, ankle and foot joint involvements are more commonly seen. With the development of RA, it may lead to joint damage and deformity, as well as loss of joint function.[1] Finally, it induces severe disability, severely affects the quality of life of patients, and causes tremendous economic burdens on the family and society.[2] Besides, it induces multiple systemic symptoms, such as fever, anemia, osteoporosis or myasthenia.[3] In addition, it can increase the morbidity of cardiovascular, lung and blood diseases, as well as the risk of incidence of some cancers.[3] In the local inflammation site of joint, disorders in the cytokines and chemotactic factor (CF) pathways would result in immunocyte infiltration.[2] This would lead to fibroblast-like synoviocyte (FLS) proliferation and persistent existence of inflammation. Rheumatoid arthritis (RA) is associated with the major pathological changes of synovitis and vasculitis.[4] Synovitis is the basis of intraarticular manifestation, while vasculitis is the basis of extraarticular manifestation. Vasculitis is one of the factors predicting the poor prognosis of GA.[3,4]
Micro ribonucleic acid (miRNA) is a kind of small molecule RNA constituted by 22-24 nucleotides.[5] It can recognize the specific sequence in the target gene 3' untranslated region (3'UTR) through the base complementation. Thereby, it can suppress target gene messenger RNA (mRNA) translation and (or) promote its degradation at post-transcription level. It is estimated that about one-third of genes in human genome are regulated by miRNA.[5] Meanwhile, numerous vital human processes are also regulated by miRNA, such as cell growth, development, inflammatory response, tumor formation and suppression. A study reveals that abnormal miRNA expression is closely correlated with GA, cardiovascular disease, renal disease, inflammation, as well as tumor genesis, development and prognosis.[6] The expression of miR-17-5p, miR-30c-5p, miR-142-3p, miR-18a-5p and miR-223-3p is significantly upregulated in patients with hyperuricemia and gout.[7] Liu et al.[8] showed that that serum miR-23a-5p was increased in sepsisinduced acute respiratory distress syndrome in early stage. Yang et al.[9] reported that miR-23a-5p expression was significantly increased in both plasma and macrophages from atherosclerosis mice.
Toll-like receptors (TLRs) can recognize their respective ligands. Subsequently, they can mediate various immune responses through intracellular signal transduction.[10] Among them, the myeloid differential protein-88 (MyD88) plays an important role.[11] This pathway is called the MyD88-dependent signal transduction pathway. The MyD88 is an important adapter protein, which can recruit interleukin-1 receptor-associated kinase (I-RAK). The I-RAK interacts with tumor necrosis factor receptor associated factors-6 (TRAF6), after it is activated.[11] Thus, it can induce two distinct signal transduction pathways. One is to induce the activation of activating transcription factor AP-1 through activating mitogen-activated protein kinases (MAPK).[12] The other one is to activate nuclear factor-kappa B (NF-κB), so that it can be released from the I-κB/NF-κB complex and migrate into the nucleus. Finally, it leads to the transcription of related genes.[13] A study has confirmed that TLR2 can activate the NF-κB pathway and induce arthritis in RA patients.[13] Gu et al.[14] showed that miRNA-23a-5p modulates inflammation and mycobacterial survival during mycobacterium tuberculosis infection through TLR2/MyD88/NF-κB pathway. In the present study, we, therefore, aimed to investigate whether miRNA-23a-5p regulates inflammation and to examine the neuroprotective efficacy of miRNA-23a-5p in GA and its possible mechanism.
Patients and Methods
Animals and study design
A total of 20 adult, male Sprague-Dawley rats (180±20 g) were supplied from the Beijing Vital River Laboratory Animal Technology Co., Ltd (Beijing, China). All rats were housed five per cage in a specific pathogen-free room with controlled ambient temperature (22±2°C) and relative humidity (55±5%) with a 12-h light/dark cycle and freely available food and water. The rats were divided into two groups as follows: sham and arthritis group. In arthritis group, the rats were established by intraarticular injection of 0.2 mL monosodium urate crystal (20 mg/mL) inside knee joint cavity, and rats were sacrificed using decollation on Day 2 under 35 mg/kg pentobarbital sodium (IP).
Histopathological analysis
The knee joint samples were decalcificated 10% nitric acid for 4 h and fixed in 10% neutral buffered formalin for 24 h. The specimens were dehydrated in a graded series of alcohol and embedded in paraffin. Specimens were cutted into 10 μm sections and stained with hematoxylin & eosin (H&E) staining for 5 min. The specimens were observed using a Zeiss Axioplan 2 (Carl Zeiss MicroImaging; Carl Zeiss Microscopy GmbH, München, Germany).
ELISA kits
Serum samples and cell were collected at 1,000 g for 20 min at 4°C. Protein was lysed using RIPA buffer (APPLYGEN, Beijing, China) and protein concentration was estimated with BCA (Bio-Rad, Hercules, CA, USA). Protein was used to measure tumor necrosis factor-alpha (TNF-α), interleukin (IL)-1β, IL-6, and IL-18 levels using the enzyme-linked immunosorbent assay (ELISA) kits.
Quantitative real-time polymerase chain reaction (qRT-PCR)
The tissue samples or cell samples were immediately immersed in RNAlater, (Qiagen, Valencia, CA, USA) and stored at -20°C until RNA extraction. The qRT-PCR analysis was carried with Power PCR SYBR Green Master Mix (Applied Biosystems, Carlsbad, CA, USA) using the ABI PRISM 7500 FAST RealTIME PCR System (Applied Biosystems, Carlsbad, CA, USA). Thermal cycling conditions included an initial step at 95°C for 10 min and 40 cycles at 95°C for 30 sec, at 60°C for 15 sec, at 72°C for 30 sec. The primer of miRNA-23a-5p: 5´-ATCACATTGCCAGGGATTTCC-3´ and 5´-CAGCCTTGCGACCATACT-3´; U6 forward, 5´-GCTTCGGCAGCACATATACTAAAAT-3C and reverse, 5´-CGCTTCACGAATTTGCGTGTCAT-3´. THE U6 was used as reference genes. The relative expression was calculated using the ΔΔCT method.15
Gene microarray hybridization
Isolated RNA was transcribed into complementary deoxyribonucleic acid (cDNA), purified, fragmented, biotinylated and hybridized to Affymetrix HG-U133 Plus 2.0 GeneChip arrays (containing 54,675 probe sets, Affymetrix, Santa Clara, CA, USA). Data were analyzed through the Integrated Discovery and QIAGEN’s Ingenuity Pathway Analysis (IPA, QIAGEN, Redwood City, CA, USA).
Cell culture and transfection
The THP-1 cell line purchased from Shanghai cell bank, Chinese academy of sciences and was cultured in high glucose Dulbecco's modified eagle medium (DMEM) with 15% fetal bovine serum (FBS). Cell (1x105 cell/mL) was transfected with 100 ng of miRNA-23a-5p mimics (5´-GGGGUUCCUGGGGAUGGGAUUU-3´ and 5´-AUCCCAUCCCCAGGAACCCCUU-3´), and 100 ng of negative mimics (5´-UUCUCCGAACGUGUCACGUTT-3´ and 5´-ACGUGACACGUUCGGAGAATT-3´), and miR-23a-5p inhibitor (5´-A A AUCCCAUCCCCAGGA ACCCC-3´) and Inhibitor negative mimics (5´- CAGUACU U U UGUGUAGUACA A-3´) using Lipofectamine® 2000 (Santa Cruz Inc., Santa Cruz, CA, USA). After induction of 48 h, cell (1x106 cell/mL) was induced by 20 mg/mL of monosodium urate (MSU) crystals and 100 ng/mL lipopolysaccharides (LPS) for 24 h as document.[16,17] Next, cell (1x105 cell/mL) was co-transfected with si-TLR2 and 100 ng of miRNA-23a-5p mimics or 100 ng of negative mimics using Lipofectamine® 2000 (Santa Cruz Inc., Santa Cruz, CA, USA).
Luciferase reporter assay and bioinformatics prediction and analysis
The MiRNAs for target spot was predicted by the following target gene prediction software: miRanda (http://www.microma.org/rnicroma/ home.do), TargetSean (www.targetscan.org).
The 3’-UTR of TLR-2, containing the miRNA-23a-5p or negative binding elements, were generated by PCR amplification and were cloned into the pGL3-luciferase reporter plasmid (Promega). The TLR-2 plasmid and miRNA-23a-5p mimics were transfected into cell using Lipofectamine® 2000 (Santa Cruz Inc., Santa Cruz, CA, USA). Luciferase assays were performed after transfection for 48 h using the Dual Luciferase Reporter Assay system (Promega, Madison, WI, USA). Absorbency was measured by a multimode microplate reader (BioTek Synergy 2; BioTek, Winooski, VT, USA).
Western blotting analysis
The cell was lysed using the RIPA buffer (APPLYGEN, Beijing, China) and protein concentration was estimated with BCA (Bio-Rad, Hercules, CA, USA). Protein was separated by sodium dodecyl sulfate (SDS)- polyacrylamide gel electrophoresis (PAGE) and, then, transferred to a polyvinylidene difluoride (PVDF: Millipore, Billerica, MA, USA) membrane. Membrane was blocked with 5% non-fat milk in TBST for 1 h and subsequently incubated at 4°C overnight with the respective primary antibodies: TLR2 (sc-12504, 1:1000), MyD88 (sc-74532, 1:1000), NF-&kappaB (sc-109, 1:1000), cyclooxygenase-2 (COX-2) (sc-1745, 1:1000), interferon-gamma (IFN-γ) (sc-393089, 1:1000) and GAPDH (sc-293335, 1:5000, Santa Cruz Inc., Santa Cruz, CA, USA). Following three washes of 20 min with TBST, the membranes were incubated with horse radish anti-rabbit or anti-mouse peroxidase conjugated secondary antibody (sc-2004, or sc-2005, 1:5000, Santa Cruz Biotechnology or Cell Signaling Technology, Beverly, MA, USA) for 1 h at 37 °C. Protein was conducted using ECL reagent (Amersham Biosciences, USA) and analyzed using Image Lab 3.0 (Bio-Rad Laboratories, Inc., CA, USA).
Immunohistochemical analysis
The cells were washed with PBS and fixed with 4% paraformaldehyde for 15 min. They were blocked with 5% BSA and 0.2% Triton X-100 for 1 h at room temperature and incubated with TLR2 (sc-12504, 1:100) at 4°C over-night. Then, they were incubated with goat anti-rabbit IgG-CFL 555 (sc-362272, 1:100) for 1 h at 37 °C and observed using a Zeiss Axioplan 2 (Carl Zeiss MicroImaging).
Statistical analysis
Statistical analysis was performed using the GraphPad Prism version 8.0 (GraphPad Software Inc., San Diego, CA, USA). Descriptive data were expressed in mean ± standard deviation (SD) values (n=3). Differences between values were statistically analyzed using the Student t-test or one-way analysis of variance (ANOVA) with the Bonferroni post-hoc test. A p value of <0.05 was considered statistically significant.
Results
Serum miRNA-23a-5p expression levels in rats of GA
Firstly, the levels of TNF-α, IL-1β, IL-6 and IL-18 were increased in rats of GA, compared to the negative group (Figure 1a-d). Meanwhile, H&E staining revealed that bone cell showed in dead appearance in rats of GA, compared to the sham group (Figure 1e). As shown in Figure 1f-g, serum miRNA-23a-5p expression levels were increased in the rats of GA.
MiRNA-23a-5p expression levels in vitro model of GA
In LPS-induced GA vitro, the levels of TNF-α, IL-1β, IL-6 and IL-18 were elevated, compared to the control group (Figure 2a-d). In addition, miRNA-23a-5p expression levels were increased in vitro, compared to the control group (Figure 2e).
miRNA-23a-5p regulated inflammation in GA
We analyzed the changes of inflammation in vitro by overexpression of miRNA-23a-5p. As shown in Figure 3, overexpression of miRNA-23a-5p promoted the levels of TNF-α, IL-1β, IL-6, IL-18, COX-2 and IFN-γ vitro, compared to those in the negative group.
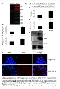
MiRNA-23a-5p regulated MyD88/NF-κB pathway by targeting TLR2 in GA
To explore the function of miRNA-23a-5p in GA, gene chip was used to analyze the inflammation pathway after overexpression of miRNA-23a-5p. These results of gene microarray hybridization showed that overexpression of miRNA-23a-5p induced the expression of TLR2, MyD88, NF-κB in vitro model of GA by, compared to the negative group (Figure 4a). We further searched microRNA.org to investigate the ability of miRNA-23a-5p, which revealed that there was a potential binding site in the 3´-UTR TLR2 with miRNA-23a-5p (Figure 4b). Luciferase activity levels were increased by overexpression of miRNA-23a-5p in vitro model of hepatic ischemia reperfusion, compared to the negative group (Figure 4c). Overexpression of miRNA-23a-5p induced the protein expression of TLR2, MyD88 and NF-κB vitro, in comparison to the negative group (Figure 4d-g). Consistently, immunofluorescencei (IF) showed that overexpression of miRNA-23a-5p the protein expression of TLR2 in vitro, compared to the negative group (Figure 4h).
The inhibition of TLR2 attenuated the pro-inflammation effects of miRNA-23a-5p in inflammation in vitro model of GA
To further explore the role of TLR2 in the pro-inflammation effects of miRNA-23a-5p in inflammation in vitro model of GA, si-TLR2 was utilized to reduce the expression of TLR2. Additionally, si-TLR2 suppressed the effects of miRNA-23a-5p on induction of TLR2, the induced protein expression of MyD88 and NF-κB vitro model, compared to the overexpression of miRNA-23a-5p (Figure 5a-d). As shown in Figure 5e, si-TLR2 suppressed the protein expression of TLR2 in vitro by overexpression of miRNA-23a-5p, compared to the overexpression of miRNA-23a-5p without si-TLR2 treatment. The inhibition of TLR2 attenuated the pro-inflammation effects of miRNA-23a-5p on the promotion of TNF-α, IL-1β, IL-6 and IL-18 levels, and induction of COX-2 and IFN-γ protein expression in vitro model, compared to overexpression of miRNA-23a-5p without TLR2 suppression (Figure 6).
Discussion
Gouty arthritis is a chronic progressive osteoarticular disease characterized by articular cartilage degeneration and periarticular hyperostosis.[2] Its incidence is increased with the increase in age. It mainly affects the articular cartilage, bone and synovial tissue, leading to joint pain, deformity and dysfunction.[18] It is the most common cause of pain in the middle-aged and elderly. Related GA research has attained great progress.[18] However, the molecular mechanisms of the pathogenesis and pathological process of OA remain unclear.[19] Besides, no effective treatment is available in clinic.[20] In recent years, with the intensive study on miRNA, its role in GA pathogenesis has become the focus.[21] Research indicates that changes in multiple miRNAs can be detected in GA patients. Moreover, some miRNAs would affect the apoptosis and gene expression of cartilage cell.[21] Estevez-Garcia et al.[22] showed that the miR-146a, miR-155, and miR-223 regulated inflammatory pathways in GA. Therefore, further studying its target and regulatory factor may play a key role in controlling arthritis destruction and stimulating repair. Thus, it may be a novel treatment. Our study demonstrated that serum miRNA-23a-5p expression levels were increased in rats of GA. Liu et al.[8] indicated that miR-23a-5p was increased in sepsis-induced acute respiratory distress syndrome in early stage. This study only used primary cell and an insufficient for present study. In further study, we would analyze cell line, and more experiment models to verify our results.
The TLRs-mediated pathway is related to the acute inflammation induced by the MyD88-dependent IL-1 receptor pathway.[10] The TLRs can recognize and bind with the corresponding ligands. Afterwards, they can transfer the signals through the MyD88 and TIR domain adapter protein (TRIF)-dependent pathway (non-MyD88-dependent pathway).[23] Moreover, they can activate NF-κB and AP-1, and initiate the related target gene transcription.[23] Besides, they can rapidly induce the transcription of pro-inflammatory factors (IL-1, IL-6, IL-8, IL-12, TNF-α and IFN), CF, adhesion molecule, COX-2 and inducible nitric oxide synthetase.[23] Typically, the products of these enzymes and cytokines play key roles in the inflammatory response.[23] In the present study, we demonstrated that overexpression of miRNA-23a-5p induced TLR2, MyD88 and NF-κB protein expression in vitro model. Gu et al.[14] showed that miRNA-23a-5p modulated mycobacterial survival during mycobacterium tuberculosis infection through TLR2/MyD88/NF-κB pathway. We only analyzed miR-23a-5p binding sites in their 3-UTR of TLR2 and it was insufficient for this study. We would analyze a pool of TLRs (e.g., TLR1, TLR3, TLR4, TLR5) in further studies.
Numerous domestic and foreign studies indicate that TLR2, TLR4 and MyD88 are closely correlated with inflammatory response.[24] The TLRs/MyD88 signaling pathway is involved in the inflammatory response process of GA.[24] Therefore, the TLRs/MyD88 signal pathway exerts multiple regulatory functions, and plays a vital role in the inflammatory response of GA.[25] The types and activation patterns of ligands recognized by TLR2 and TLR4 may be different; however, its precise mechanism remains to be further studied.[25] The most recent study has indicated that TLR4, NF-κB p65 and IL-1β levels are higher in acute GA patients than in non-acute arthritis patients.[26] Similarly, the levels of these indexes in non-acute GA patients are partly improved compared to those in healthy control group.[27] This finding further reveals that the TLR4-NF-κB p65-IL-1β signal pathway plays a key role in the course of acute GA in primary gouty patients.[27] The results of this study demonstrated that the inhibition of TLR2 reduced the pro-inflammation effects of miRNA-23a-5p in inflammation in GA in vitro model. Rathore et al.[28] reported that NF-κB member p65 controled glutamine metabolism through miR-23a.
In conclusion, this study provides evidence of a mechanism that overexpression of miRNA-23a-5p promotes inflammation and induces MyD88/NF-κB pathway by targeting the TLR2 in vitro model. Alternatively, these data provide evidence that miRNA-23a-5p activation is a novel target for the treatment of GA.
Citation: Li F, Yao JH, Li L, Nie Q, Cao JJ, Ning XR. MiRNA-23a-5p is the biomarkers for gouty arthritis and promotes inflammation in rats of gouty arthritis via MyD88/NF-κB pathway by induction TLR2. Arch Rheumatol 2022;37(4):536-546.
Animal studies were approved by the Committee of Ethics of Animal Experimentation of Hebei General Hospital (date: 23.11.2016, no: 2016-KLS38).
Data Sharing Statement:
The data that support the findings of this study are available from the corresponding author upon reasonable request.
Conceived the study: X.R.N., F.L., J.H.Y.; Conducted the experiments and data analysis, involved in preparation of the figures and manuscript: F.L., L.L., Q.N., J.J.C.; Designed the study and prepared the manuscript: X.R.N., F.L.: All authors have read the manuscript and agreed to the conclusion.
The authors declared no conflicts of interest with respect to the authorship and/or publication of this article.
This study was supported by Hebei province Science and Technology Plan Projects (162777186).
References
- Xu L, Liu S, Guan M, Xue Y. Comparison of prednisolone, etoricoxib, and indomethacin in treatment of acute gouty arthritis: An openlabel, randomized, controlled trial. Med Sci Monit 2016;22:810-7. DOI: 10.12659/MSM.895749
- Schlesinger N, Alten RE, Bardin T, Schumacher HR, Bloch M, Gimona A, et al. Canakinumab for acute gouty arthritis in patients with limited treatment options: Results from two randomised, multicentre, active-controlled, double-blind trials and their initial extensions. Ann Rheum Dis 2012;71:1839-48. DOI: 10.1136/annrheumdis-2011-200908
- Schumacher HR, Berger MF, Li-Yu J, Perez-Ruiz F, Burgos-Vargas R, Li C. Efficacy and tolerability of celecoxib in the treatment of acute gouty arthritis: A randomized controlled trial. J Rheumatol 2012;39:1859-66. DOI: 10.3899/jrheum.110916
- Terkeltaub RA, Schumacher HR, Carter JD, Baraf HS, Evans RR, Wang J, et al. Rilonacept in the treatment of acute gouty arthritis: A randomized, controlled clinical trial using indomethacin as the active comparator. Arthritis Res Ther 2013;15:R25. DOI: 10.1186/ar4159
- Ouboussad L, Hunt L, Hensor EMA, Nam JL, Barnes NA, Emery P, et al. Profiling microRNAs in individuals at risk of progression to rheumatoid arthritis. Arthritis Res Ther 2017;19:288. DOI: 10.1186/s13075-017-1492-9
- Liu Y, Zhang XL, Li XF, Tang YC, Zhao X. miR-212- 3p reduced proliferation, and promoted apoptosis of fibroblast-like synoviocytes via down-regulating SOX5 in rheumatoid arthritis. Eur Rev Med Pharmacol Sci 2018;22:461-71.
- Bohatá J, Horváthová V, Pavlíková M, Stibůrková B. Circulating microRNA alternations in primary hyperuricemia and gout. Arthritis Res Ther 2021;23:186. DOI: 10.1186/s13075-021-02569-w
- Liu S, Liu C, Wang Z, Huang J, Zeng Q. microRNA23a-5p acts as a potential biomarker for sepsisinduced acute respiratory distress syndrome in early stage. Cell Mol Biol (Noisy-le-grand) 2016;62:31-7.
- Yang S, Ye ZM, Chen S, Luo XY, Chen SL, Mao L, et al. MicroRNA-23a-5p promotes atherosclerotic plaque progression and vulnerability by repressing ATPbinding cassette transporter A1/G1 in macrophages. J Mol Cell Cardiol 2018;123:139-49. DOI: 10.1016/j.yjmcc.2018.09.004
- Mu H, Yao RB, Zhao LJ, Shen SY, Zhao ZM, Cai H. Sinomenine decreases MyD88 expression and improves inflammation-induced joint damage progression and symptoms in rat adjuvant-induced arthritis. Inflammation 2013;36:1136-44. DOI: 10.1007/s10753-013-9648-5
- Li Z, Cai J, Cao X. MiR-19 suppresses fibroblast-like synoviocytes cytokine release by targeting toll like receptor 2 in rheumatoid arthritis. Am J Transl Res 2016;8:5512-8.
- Chen Z, Su L, Xu Q, Katz J, Michalek SM, Fan M, et al. IL-1R/TLR2 through MyD88 divergently modulates osteoclastogenesis through regulation of Nuclear Factor of Activated T cells c1 (NFATc1) and B lymphocyte-induced maturation protein-1 (Blimp1). J Biol Chem 2015;290:30163-74. DOI: 10.1074/jbc.M115.663518
- Sisto M, Lorusso L, Lisi S. TLR2 signals via NF-kB to drive IL-15 production in salivary gland epithelial cells derived from patients with primary Sjögren's syndrome. Clin Exp Med 2017;17:341-50. DOI: 10.1007/s10238-016-0429-y
- Gu X, Gao Y, Mu DG, Fu EQ. MiR-23a-5p modulates mycobacterial survival and autophagy during mycobacterium tuberculosis infection through TLR2/ MyD88/NF-kB pathway by targeting TLR2. Exp Cell Res 2017;354:71-7. DOI: 10.1016/j.yexcr.2017.03.039
- Livak KJ, Schmittgen TD. Analysis of relative gene expression data using real-time quantitative PCR and the 2(-Delta Delta C(T)) Method. Methods 2001;25:402-8. DOI: 10.1006/meth.2001.1262
- Candelario-Jalil E. Injury and repair mechanisms in ischemic stroke: Considerations for the development of novel neurotherapeutics. Curr Opin Investig Drugs 2009;10:644-54.
- Fattori V, Zarpelon AC, Staurengo-Ferrari L, Borghi SM, Zaninelli TH, Da Costa FB, et al. Budlein A, a sesquiterpene lactone from Viguiera robusta, alleviates pain and inflammation in a model of acute gout arthritis in mice. Front Pharmacol 2018;9:1076. DOI: 10.3389/fphar.2018.01076
- Terkeltaub R, Sundy JS, Schumacher HR, Murphy F, Bookbinder S, Biedermann S, et al. The interleukin 1 inhibitor rilonacept in treatment of chronic gouty arthritis: Results of a placebo-controlled, monosequence crossover, non-randomised, singleblind pilot study. Ann Rheum Dis 2009;68:1613-7. DOI: 10.1136/ard.2009.108936
- Shi XD, Li GC, Qian ZX, Jin ZQ, Song Y. Randomized and controlled clinical study of modified prescriptions of Simiao Pill in the treatment of acute gouty arthritis. Chin J Integr Med 2008;14:17-22. DOI: 10.1007/s11655-007-9001-7
- Papanagnou P, Stivarou T, Tsironi M. The role of miRNAs in common inflammatory arthropathies: Osteoarthritis and gouty arthritis. Biomolecules 2016;6:44. DOI: 10.3390/biom6040044
- Zhang QB, Qing YF, Yin CC, Zhou L, Liu XS, Mi QS, et al. Mice with miR-146a deficiency develop severe gouty arthritis via dysregulation of TRAF 6, IRAK 1 and NALP3 inflammasome. Arthritis Res Ther 2018;20:45. DOI: 10.1186/s13075-018-1546-7
- Estevez-Garcia IO, Gallegos-Nava S, Vera-Pérez E, Silveira LH, Ventura-Ríos L, Vancini G, et al. Levels of cytokines and microRNAs in individuals with asymptomatic hyperuricemia and ultrasonographic findings of gout: A bench-to-bedside approach. Arthritis Care Res (Hoboken) 2018;70:1814-21. DOI: 10.1002/acr.23549
- Sacre SM, Andreakos E, Kiriakidis S, Amjadi P, Lundberg A, Giddins G, et al. The Toll-like receptor adaptor proteins MyD88 and Mal/TIRAP contribute to the inflammatory and destructive processes in a human model of rheumatoid arthritis. Am J Pathol 2007;170:518-25. DOI: 10.2353/ajpath.2007.060657
- Zhang P, Liu J, Xu Q, Harber G, Feng X, Michalek SM, et al. TLR2-dependent modulation of osteoclastogenesis by Porphyromonas gingivalis through differential induction of NFATc1 and NF-kappaB. J Biol Chem 2011;286:24159-69. DOI: 10.1074/jbc.M110.198085
- Liu Y, Yin H, Zhao M, Lu Q. TLR2 and TLR4 in autoimmune diseases: A comprehensive review. Clin Rev Allergy Immunol 2014;47:136-47. DOI: 10.1007/s12016-013-8402-y
- Hu F, Li Y, Zheng L, Shi L, Liu H, Zhang X, et al. Toll-like receptors expressed by synovial fibroblasts perpetuate Th1 and th17 cell responses in rheumatoid arthritis. PLoS One 2014;9:e100266. DOI: 10.1371/journal.pone.0100266
- McGarry T, Veale DJ, Gao W, Orr C, Fearon U, Connolly M. Toll-like receptor 2 (TLR2) induces migration and invasive mechanisms in rheumatoid arthritis. Arthritis Res Ther 2015;17:153. DOI: 10.1186/s13075-015-0664-8
- Rathore MG, Saumet A, Rossi JF, de Bettignies C, Tempé D, Lecellier CH, et al. The NF-kB member p65 controls glutamine metabolism through miR-23a. Int J Biochem Cell Biol 2012;44:1448-56. DOI: 10.1016/j.biocel.2012.05.011