CD14+ monocytes and soluble CD14 of synovial fluid are associated with osteoarthritis progression
Ha-Reum Lee1,2
, Sunyoung Lee1
, In Seol Yoo1
, Su-Jin Yoo1
, Mi-Hye Kwon3
, Chung-il Joung3
, Ji Ah Park1
, Seong Wook Kang1,2
, Jinhyun Kim1
1Department of Internal Medicine, Division of Rheumatology, Chungnam National University Hospital, Daejeon, Republic of Korea
2Research Institute for Medical Sciences, Chungnam National University School of Medicine, Daejeon, Republic of Korea
3Department of Internal Medicine, Konyang University School of Medicine, Daejeon, Republic of Korea
Keywords: Cytokines, monocytes, osteoarthritis, synovial fluid.
Abstract
Objectives: This study aims to investigate the role of cluster of differentiation 14 (CD14) expressed monocytes and soluble CD14-mediated pathway in the synovial inflammation of knee osteoarthritis (OA).
Patients and methods: Between May 2012 and July 2013, a total of 35 patients with knee OA (9 males, 26 females; mean age: 66.3±8.8 years; range, 52 to 79 years) were included in this cross-sectional study. Synovial fluid was obtained from knee joints of 35 OA patients. The CD14+ monocytes from synovial fluid mononuclear cells (SFMCs) were isolated using the MACS. The fibroblast-like synoviocytes (FLSs) isolated from knee joint tissue were incubated with recombinant CD14 and lipopolysaccharide (LPS) for 24 h. Cytokine profiling was performed with the Luminex® Performance Assay or magnetic bead panel kit. The expression of CD14 and CD16 was analyzed by immunohistochemistry and flow cytometry.
Results: The concentration of sCD14 in synovial fluid was correlated with the interleukin-6 (IL-6) level (n=35) (ρ=0.654, p<0.001). The culture supernatants of CD14+ monocytes isolated from SFMC (n=15) showed a correlation between sCD14 and IL-6 (ρ=0.784, p=0.001), along with complement component 3 (ρ=0.756, p=0.010), IL-1b (ρ=0.652, p=0.012), and tumor necrosis factor-alpha (ρ=0.806, p=0.001). Following recombinant CD14 and LPS treatment, OA FLS synergistically enhanced the secretion of IL-6, IL-8, and matrix metalloproteinase 3 (n=3, p<0.05). In five paired-samples from identical patients, the proportions of CD14+ monocytes were significantly elevated in recurred synovial fluid compared to those in initial synovial fluid (p=0.043). When monocyte subsets were analyzed in SFMC (n=26), CD14+CD16+monocytes were abundant (p=0.019) and had higher toll-like receptor 4 expression than CD14+CD16- (p<0.001).
Conclusion: Our study results suggest that CD14+ monocytes and the sCD14-mediated pathway play an important role in OA aggravation through inflammatory cytokine secretion.
Introduction
Osteoarthritis (OA) is mainly considered to be a degenerative condition of the articular cartilage.[1] The pathogenesis of OA has been known as cartilage damage, abnormal bone remodeling, and inflammation of the synovium.[2] Although OA is usually regarded as a non-inflammatory disease, low-grade inflammation has been reported and is directly related to disease severity.[3] Synovitis in OA consistently stimulates cartilage degradation, fibroblast-like synoviocytes (FLSs) activation, and joint injury.[4]
Due to the secreted inflammatory cytokines/chemokines, OA synovium has elevated immune cells (T cells, B cells, and monocytes/macrophages) that is less than that in rheumatoid arthritis, but higher than that in a healthy individual.[5-8] Among the immune cells, monocytes play a critical role in OA synovitis through their own phagocytic activity and secretion of inflammatory mediators.[9,10] Synovial monocytes lead to inflammatory edema, synovium lining cell thickening, and chondrocyte apoptosis via synovial fluid.[11] The excessive transmigration and aberrant activation of monocytes could cause cartilage destruction and joint inflammation.[12] The major immune cells of synovial fluid in OA are also monocytes/macrophages.[13] Monocytes can be subdivided based on the expression of cluster of differentiation 14 (CD14) and CD16; that is, CD14+CD16+ (intermediate, 5 to 10% of monocytes) and CD14+CD16- (classical, 90 to 95% of monocytes).[14] The CD14+CD16- monocyte is most abundant in healthy human peripheral blood, while the CD14+CD16+ monocyte is dramatically increased in inflammatory disease.[15] In OA synovial fluid, CD14+CD16+ monocytes are elevated compared to peripheral blood.[16]
The CD14 acts as a co-receptor for toll-like receptor 4 (TLR4) and TLR2, stimulating the TLR signaling pathway.[17,18] Soluble CD14 (sCD14) is mainly produced by activated monocytes/macrophages and directly binds to lipopolysaccharide (LPS).[19] The CD14/LPS combines with the TLR4/MD2 complex, which induces secretion of inflammatory molecules such as reactive oxygen species (ROS), interleukin-1 beta (IL-1β), and IL-6.[20] In the present study, we aimed to investigate the role of CD14 expressed monocytes and soluble CD14-mediated pathway in the inflammation of knee OA. To understand the correlation between sCD14 and OA inflammation, the level of inflammatory cytokines in synovial fluid were determined in this study. The role of CD14+ monocytes in disease progression was also studied.
Patients and Methods
This single-center study was conducted at Chungnam National University Hospital, Department of Internal Medicine, Division of Rheumatology between May 2012 and July 2013. A total of 35 patients with knee OA (9 males, 26 females; mean age: 66.3±8.8 years; range, 52 to 79 years) were included (Table 1). Inclusion and exclusion criteria were in accordance with the American College of Rheumatology (ACR) criteria for the classification OA of the knee.[21] Patients were excluded if any of the following disorders: inflammatory diseases such as septic arthritis and rheumatoid arthritis, history of knee surgery, infectious diseases, cancer, multiple sclerosis, stroke, and immune system disorder.
Cartilage and synovium were obtained from the patients who underwent total knee arthroplasty. Synovium was incubated with 0.1% collagenase (Sigma-Aldrich, MO, USA) in Dulbecco’s modified Eagle’s medium (DMEM; Gibco, MA, USA) for 2 h at 37°C. After washing, isolated FLS were cultured in DMEM supplemented with 10% fetal bovine serum (FBS; Gibco), 100 U/mL penicillin, and 100 mg/mL streptomycin and, then, maintained in a 5% CO2 incubator at 37°C. The FLS was used for experiments after four to six passages.
Synovial fluid samples were obtained from knee arthrocentesis, which was performed for symptom relief or prior to knee injection. Whole synovial fluid was centrifuged, and the supernatant was stored at -80°C until use.
Immunohistochemistry
Synovial tissue specimens were fixed in 4% paraformaldehyde for 24 h and, then, embedded in paraffin. For immunohistochemistry analyses, serial sections of synovium were obtained and mounted on charged glass slides (Fisher Scientific, NH, USA). The sections were deparaffinized and, then, treated with 3% hydrogen peroxide in methanol to quench the endogenous peroxidase activity. Samples were, then, incubated with 1% bovine serum albumin (Gibco) to block non-specific binding. After blocking, sections were incubated with primary mouse anti-CD14 (Cat #ab181470, Abcam, Cambridge, UK; 1:100 dilution) antibody, rabbit anti-CD16 (Cat #ab203883, Abcam; 1:100 dilution) antibody, or mouse anti-CD56 (Cat #ab9018, Abcam; 1:100 dilution) antibody at 4°C overnight. After washing, the slides were incubated in a 1:250 dilution of secondary antibody at room temperature for 15 min. Images were observed under light microscopy (Olympus, Tokyo, Japan).
Measurement of soluble CD14 and cytokines
The concentration of soluble CD14 was measured using an enzyme-linked immunosorbent assay (ELISA) kit for human CD14 (Cat #DC140, R&D Systems, MN, USA) according to the manufacturer’s instructions. Cytokine levels were estimated by interpolation from a standard curve generated using an ELISA reader (Molecular Devices, CA, USA) at 450 nm. Cytokine and chemokine profiling was performed with the Luminex® Performance Assay (Cat #LUHM000 as control, Cat #LUHM 200 for IL-1-α, Cat #LUHM201 for IL-1β, Cat #LUHM206 for IL-6, Cat #LUHM208 for IL-8, Cat #LUHM210 for TNF-α, Cat #LUHM217 for IL-10, Cat #LUHM285 for IFN-γ, R&D Systems) or human cytokine/chemokine magnetic bead panel kit (Cat #HMMP1MAG-55K for MMP-3, Cat #HCMP2MAG-19K for C3, Millipore Sigma, MA, USA) according to the manufacturers’ instructions.
CD14 positive cell isolation and culture
Synovial fluid mononuclear cells (SFMCs) were obtained from whole synovial fluid using Ficoll-Paque™ Plus (GE Healthcare, IL, USA) density gradient centrifugation. The CD14+ cells were labeled with CD14 MicroBeads (Cat #130-050-201, Miltenyi Biotec, Bergisch Gladbach, Germany) and isolated using the MACS system according to the manufacturer’s instructions. The purity of isolated CD14+ cells was determined to be >90% (data not shown). The CD14+ cells were maintained in Roswell Park Memorial Institute culture medium (RPMI; Gibco) supplemented with 2 mM L-glutamate and 10% FBS (Gibco) at 37°C in 5% CO2.
Isolated FLSs (3x103) were seeded onto 96-well plates and were incubated in complete media with recombinant CD14 (0.5 µg/mL; Peprotech, NJ, USA) and LPS (100 ng/mL; Sigma-Aldrich) for 24 h. After centrifugation, the FLS supernatants were analyzed.
Flow cytometric analysis
The cells were stained using allophycocyanin (APC)-conjugated anti-CD3 (Cat #555335, BD, NJ, USA), PerCP-Cy5.5-conjugated anti CD4 (Cat #560650, BD), fluorescein isothiocyanate (FITC)-conjugated anti-CD14 (Cat #11-0149-42, eBioscience, CA, USA), PE-Cy7-conjugated anti-CD16 (Cat #555408, BD), and phycoerythrin (PE)-conjugated anti-TLR4 (Cat #12-9917-41, eBioscience). Flow cytometry was performed with a FACSCanto™ II flow cytometer (Becton, Dickinson & Company, NJ, USA), and data were processed with the FlowJo™ software (version 10.7.1; Becton, Dickinson & Company, NJ, USA).
Statistical analysis
Statistical analysis was performed using the SPSS program version 22.0 software (IBM Corp., Armonk, NY, USA). Descriptive data were expressed in mean ± standard deviation (SD), median (min-max) or number and frequency. The associations between CD14 and cytokines levels were determined by Spearman’s correlation coefficient. Group comparisons were performed using One-way analysis of variance (ANOVA), followed by the Duncan’s post hoc test. Different letters (a, b, c) indicated values having significant difference at p<0.05. The same letter represented groups that are not statistically significant. Direct comparisons between two groups were performed using a paired t-test. The Wilcoxon signed-rank test was used for non-parametric comparisons between the results of initial and recurrent paired samples. A p value of <0.05 was considered statistically significant.
Results
sCD14 was correlated with IL-6 in OA synovial fluid
Monocytes/macrophages are present in abundance in OA synovium and are regarded as major inflammatory cytokine providers in synovial inflammation.[22] Thus, OA synovium was stained with anti-CD14 or anti-CD16 antibodies in this study. The CD14 and CD16 are commonly considered to be markers for monocytes, whereas CD16 and CD56 are considered to be markers of natural killer cells. Expression of both CD14 and CD16 was highly detected in OA synovium, but CD56 was not expressed (Figure 1a). We confirmed that CD14+CD16+ monocytes were abundant in the OA synovium.
The CD14 acts as the receptor for LPS and assists signal activation, resulting in the production of inflammatory cytokines.[19] The correlation between CD14 and inflammatory cytokines was analyzed in OA synovial fluid (n=35). The sCD14 levels were significantly related to IL-6 concentration (p=0.654, p<0.001) (Figure 1b and Table 2). These data suggest that sCD14 may induce IL-6 secretion from monocytes and cause an inflammatory response in OA SFMC. To test this hypothesis, the CD14+ monocytes were isolated from SFMC and incubated in FBS containing RPMI. After 24 h, the supernatants were collected (n=15). The IL-6 show expectably significant correlative levels with sCD14 in CD14+ monocytes (p=0.784, p=0.001) (Figure 1c and Table 3). Complement component 3 (C3) (p=0.756, p=0.010), IL-1β (p=0.652, p=0.012), and tumor necrosis factor-alpha (TNF-α) (p=0.806, p=0.001) levels revealed a positive correlation in the supernatant of CD14+ SFMC.
sCD14 induced FLS inflammation synergistically with LPS treatment
Next, we investigated whether sCD14 in synovial fluid would have an effect on FLS inflammation. Following treatment with recombinant CD14 and LPS for 24 h, the concentrations of IL-6, IL-8, and matrix metalloproteinase 3 (MMP-3) in the supernatant of FLS from OA patients (n=3) were measured by Luminex® assay or magnetic bead panel kit. The production of IL-6, IL-8, and MMP-3 were synergistically elevated in CD14/LPS-treated cells compared to CD14 or LPS alone (p<0.05) (Figure 2). Thus, sCD14 of synovial fluid could assist the activation of OA FLS and eventually led to production of pro-inflammatory cytokines, thereby probably further contributing to cartilage damage and inflammation.
CD14+CD16+ monocytes were enriched in OA SFMC compared to CD14+CD16-
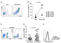
To determine whether CD14+ monocytes are relevant to OA disease activity, CD14+ monocytes were isolated from OA SFMC (n=5). Among the total number of study patients who underwent arthrocentesis, five patients underwent repeat arthrocentesis due to recurrence of swelling in the same knee (time interval: 1-11 months). Four of these patients received triamcinolone injection after initial arthrocentesis, and one patient did not. As shown in Figures 3a and b, the proportion of CD14+ monocytes was enormously increased in recurred synovial fluid (58.6±35.0%), compared to initial synovial fluid (8.7±8.6%, p=0.043). The abundant CD14+ monocytes in synovial fluid could reflect OA inflammation.
The expressions of CD3, CD4, CD14, and CD16 in the isolated SFMC were determined using flow cytometry (Figure 3c). There was an abundance of CD3+CD4- cells (20.7±12.8%), CD3+CD4+ cells (16.7±12.9%), and CD14+ cells (36.6±25.2%) in OA SFMC (data not shown). Among SFMC (n=26), the proportion of CD14+CD16+ monocytes (21.2±21.8%) was increased compared to that of CD14+CD16- (10.9±10.0%) (p=0.019) (Figure 3d). These results are consistent with the CD14 and CD16 staining of synovium. TLR4 expression was higher in CD14+CD16+ monocytes (307±272 M.F.I.) than in CD14+CD16- (159±128 M.F.I.) (p<0.001) (Figure 3e). The TLR2 expression was also increased more in CD14+CD16+ than CD14+CD16- monocytes (data not shown). Accordingly, inflammation in OA might be more dependent on CD14+CD16+ than CD14+CD16- monocytes. Owing to the nominal proportion of CD16+ cells in CD14- cells, the CD14- CD16+ subpopulation was not included in this study.
Discussion
Synovium from OA patients shows the abnormal infiltration of mononuclear cells in both early and late stages of OA.[12] As CD16 is also expressed in natural killer cells, we stained the synovium with the specific antibody for the CD56 natural killer cell marker. We verified a high expression of CD14 and CD16, but not CD56, in OA synovium. As CD14 is involved in host defense mechanism of monocytes, inflammatory-related molecules were screened. The whole synovial fluid from OA patients revealed a positive correlation between the levels of sCD14 and IL-6. As IL-6 is a representative inflammatory cytokine and secreted by activated monocyte,[23] monocytes were isolated and analyzed. The CD14 was associated with inflammatory molecules (i.e., IL-6, C3, IL-1β, and TNF-α) in the supernatant of CD14+ SFMC. In a study by Daghestani et al.,[24] sCD14 in synovial fluid was shown to have a strong correlation with the severity of joint space narrowing and OA pain. The activated TLR signaling on monocytes induces production of pro-inflammatory cytokines/chemokines and the delivery of pain signal.[25] Also, OA is known to exhibit increased expression and activation of C3 in synovial joints, and C3 is regarded as a critical factor for OA development.[26] Released C3 has been shown to contribute to accelerate enzymatic activity, cartilage degradation, and inflammation in joint inflammation.[27] These findings suggest that CD14+ monocytes may play an important role in inflammatory response in OA synovium and sCD14 may be also an essential component in that response.
Joint inflammation can be influenced by crosstalk of monocytes and FLS via synovial fluid. Activated monocytes secrete abundant inflammatory cytokines/chemokines in response to TLR pathway activation. With LPS stimulation, IL-6 and IL-8 are significantly elevated in OA FLS.[28] In this study, FLSs from patients with OA were incubated with recombinant CD14 and LPS and, then, inflammatory cytokines were screened. As expected, CD14-stimulated OA FLS demonstrated a synergistic increase of IL-6, IL-8, and MMP-3 with LPS treatment. The MMP-3 has been reported to be secreted by FLS and cause cartilage degradation of joint.[29,30] Furthermore, when CD14+ macrophages are depleted in OA synovial cells in vitro, production of IL-6, IL-8, and MMP-3 is attenuated in FLS.[31] Therefore, it is likely that CD14-stimulated FLS secretes these cytokines, which could contribute to worsening OA progression. Next, we investigated whether CD14 affected inflammatory activity in OA. The CD14+ monocytes were considerably increased in recurred synovial fluid compared to initial synovial fluid. The short period of recurrence was related to the high proportion of CD14+ monocytes in SFMC. Although the reason for the increased population in synovial fluid is not clear, CD14+ monocytes and sCD14 may have a crucial role in OA inflammation.
Among monocytes, the CD14+CD16+ intermediate monocytes are reported to respond to inflammation and have more phagocytic activity in peripheral blood.[32] In the current study, we showed CD16+ cell infiltration in OA synovium, and an abundance of CD14+CD16+ monocytes were found in OA SFMC compared to CD14+CD16- . Interestingly, another study also showed that CD14+CD16+ monocytes were the major subpopulation of monocytes in the synovial fluid from a knee with OA and are therefore associated with quality of life.[16] The CD14+CD16+ monocyte population also upregulated TLR2/4 expression. As sCD14 is the co-receptor for TLR2 and TLR4 and enhances pro-inflammatory responses,[28] the high expression of TLRs indicates that monocytes are activated and participate in CD14-medicated inflammatory response. Nevertheless, further studies are needed to reveal the comparison between CD14+CD16+ and CD14+CD16- in OA severity.
This study has some limitations. This is mainly cross-sectional study, although there are five patients with following arthrocentesis. Thus, it is difficult to conclude the long-term progression of OA. We did not have samples of normal control or disease control to compare the results. In addition, this study has a relatively small sample size. There is no available information to calculate an appropriate sample size. A more detailed, large-scale investigation of CD14 in the joint of OA would confirm the critical role of CD14 in triggering cartilage degeneration.
In conclusion, our study findings suggest that CD14 and CD14+ monocytes can be suggested as important mediators for OA inflammation, which implies that they can act as therapeutic targets for OA.
Citation: Lee HR, Lee S, Yoo IS, Yoo SJ, Kwon MH, Joung CI, et al. CD14+ monocytes and soluble CD14 of synovial fluid are associated with osteoarthritis progression. Arch Rheumatol 2022;37(3):335-343.
The study protocol was approved by the Chungnam National University Hospital Institutional Review Board (2012-04-008 and 2018-05-061). The study was conducted in accordance with the principles of the Declaration of Helsinki.
A written informed consent was obtained from each patient.
Data Sharing Statement:
The data that support the findings of this study are available from the corresponding author upon reasonable request.
Validation and visualization, project administration and writing: H.R.L.; Data curation, investigation, resources, validation and visualization: S.L.; Data curation, investigation, and resources: I.S.Y., S.J.Y., M.H.K., C.I.J., J.A.P.; Conceptualization and methodology: S.W.K.; Conceptualization and methodology, project administration, writing and supervision: J.K.
The authors declared no conflicts of interest with respect to the authorship and/or publication of this article.
This work was supported by the Chungnam National University Hospital Research Fund 2013.
References
- Myers SL, Brandt KD, Ehlich JW, Braunstein EM, Shelbourne KD, Heck DA, et al. Synovial inflammation in patients with early osteoarthritis of the knee. J Rheumatol 1990;17:1662-9.
- Haseeb A, Haqqi TM. Immunopathogenesis of osteoarthritis. Clin Immunol 2013;146:185-96. DOI: 10.1016/j.clim.2012.12.011
- Sellam J, Berenbaum F. The role of synovitis in pathophysiology and clinical symptoms of osteoarthritis. Nat Rev Rheumatol 2010;6:625-35. DOI: 10.1038/nrrheum.2010.159
- Scanzello CR, Goldring SR. The role of synovitis in osteoarthritis pathogenesis. Bone 2012;51:249-57. DOI: 10.1016/j.bone.2012.02.012
- Sakkas LI, Scanzello C, Johanson N, Burkholder J, Mitra A, Salgame P, et al. T cells and T-cell cytokine transcripts in the synovial membrane in patients with osteoarthritis. Clin Diagn Lab Immunol 1998;5:430-7. DOI: 10.1128/CDLI.5.4.430-437.1998
- Shen PC, Wu CL, Jou IM, Lee CH, Juan HY, Lee PJ, et al. T helper cells promote disease progression of osteoarthritis by inducing macrophage inflammatory protein-1g. Osteoarthritis Cartilage 2011;19:728-36. DOI: 10.1016/j.joca.2011.02.014
- Mollenhauer J, von der Mark K, Burmester G, Glückert K, Lütjen-Drecoll E, Brune K. Serum antibodies against chondrocyte cell surface proteins in osteoarthritis and rheumatoid arthritis. J Rheumatol 1988;15:1811-7.
- Kuryliszyn-Moskal A. Comparison of blood and synovial fluid lymphocyte subsets in rheumatoid arthritis and osteoarthritis. Clin Rheumatol 1995;14:43-50. DOI: 10.1007/BF02208083
- Orlowsky EW, Kraus VB. The role of innate immunity in osteoarthritis: When our first line of defense goes on the offensive. J Rheumatol 2015;42:363-71. DOI: 10.3899/jrheum.140382
- Fichadiya A, Bertram KL, Ren G, Yates RM, Krawetz RJ. Characterizing heterogeneity in the response of synovial mesenchymal progenitor cells to synovial macrophages in normal individuals and patients with osteoarthritis. J Inflamm (Lond) 2016;13:12. DOI: 10.1186/s12950-016-0120-9
- de Lange-Brokaar BJ, Ioan-Facsinay A, van Osch GJ, Zuurmond AM, Schoones J, Toes RE, et al. Synovial inflammation, immune cells and their cytokines in osteoarthritis: A review. Osteoarthritis Cartilage 2012;20:1484-99. DOI: 10.1016/j.joca.2012.08.027
- Benito MJ, Veale DJ, FitzGerald O, van den Berg WB, Bresnihan B. Synovial tissue inflammation in early and late osteoarthritis. Ann Rheum Dis 2005;64:1263-7. DOI: 10.1136/ard.2004.025270
- Sohn DH, Sokolove J, Sharpe O, Erhart JC, Chandra PE, Lahey LJ, et al. Plasma proteins present in osteoarthritic synovial fluid can stimulate cytokine production via Toll-like receptor 4. Arthritis Res Ther 2012;14:R7. DOI: 10.1186/ar3555
- Ziegler-Heitbrock L, Ancuta P, Crowe S, Dalod M, Grau V, Hart DN, et al. Nomenclature of monocytes and dendritic cells in blood. Blood 2010;116:e74-80. DOI: 10.1182/blood-2010-02-258558
- Moniuszko M, Bodzenta-Lukaszyk A, Kowal K, Lenczewska D, Dabrowska M. Enhanced frequencies of CD14++CD16+, but not CD14+CD16+, peripheral blood monocytes in severe asthmatic patients. Clin Immunol 2009;130:338-46. DOI: 10.1016/j.clim.2008.09.011
- Gómez-Aristizábal A, Gandhi R, Mahomed NN, Marshall KW, Viswanathan S. Synovial fluid monocyte/ macrophage subsets and their correlation to patientreported outcomes in osteoarthritic patients: A cohort study. Arthritis Res Ther 2019;21:26. DOI: 10.1186/s13075-018-1798-2
- da Silva TA, Zorzetto-Fernandes ALV, Cecílio NT, Sardinha-Silva A, Fernandes FF, Roque-Barreira MC. CD14 is critical for TLR2-mediated M1 macrophage activation triggered by N-glycan recognition. Sci Rep 2017;7:7083. DOI: 10.1038/s41598-017-07397-0
- Raby AC, Holst B, Le Bouder E, Diaz C, Ferran E, Conraux L, et al. Targeting the TLR co-receptor CD14 with TLR2-derived peptides modulates immune responses to pathogens. Sci Transl Med 2013;5:185ra64. DOI: 10.1126/scitranslmed.3005544
- Wright SD, Ramos RA, Tobias PS, Ulevitch RJ, Mathison JC. CD14, a receptor for complexes of lipopolysaccharide (LPS) and LPS binding protein. Science 1990;249:1431-3. DOI: 10.1126/science.1698311
- Chandra R, Federici S, Bishwas T, Németh ZH, Deitch EA, Thomas JA, et al. IRAK1-dependent signaling mediates mortality in polymicrobial sepsis. Inflammation 2013;36:1503-12. DOI: 10.1007/s10753-013-9692-1
- Altman R, Asch E, Bloch D, Bole G, Borenstein D, Brandt K, et al. Development of criteria for the classification and reporting of osteoarthritis. Classification of osteoarthritis of the knee. Diagnostic and Therapeutic Criteria Committee of the American Rheumatism Association. Arthritis Rheum 1986;29:1039-49. DOI: 10.1002/art.1780290816
- Durand M, Komarova SV, Bhargava A, TrebecReynolds DP, Li K, Fiorino C, et al. Monocytes from patients with osteoarthritis display increased osteoclastogenesis and bone resorption: The In Vitro Osteoclast Differentiation in Arthritis study. Arthritis Rheum 2013;65:148-58. DOI: 10.1002/art.37722
- Stanková J, Rola-Pleszczynski M. Interleukin 6 production by mononuclear phagocytes can be stimulated by leukotrienes. Arch Immunol Ther Exp (Warsz) 1992;40:17-21.
- Daghestani HN, Pieper CF, Kraus VB. Soluble macrophage biomarkers indicate inflammatory phenotypes in patients with knee osteoarthritis. Arthritis Rheumatol 2015;67:956-65. DOI: 10.1002/art.39006
- Wu Q, Henry JL. Functional changes in muscle afferent neurones in an osteoarthritis model: Implications for impaired proprioceptive performance. PLoS One 2012;7:e36854. DOI: 10.1371/journal.pone.0036854
- Wang Q, Rozelle AL, Lepus CM, Scanzello CR, Song JJ, Larsen DM, et al. Identification of a central role for complement in osteoarthritis. Nat Med 2011;17:1674-9. DOI: 10.1038/nm.2543
- Silawal S, Triebel J, Bertsch T, Schulze-Tanzil G. Osteoarthritis and the complement cascade. Clin Med Insights Arthritis Musculoskelet Disord 2018;11:1179544117751430. DOI: 10.1177/1179544117751430
- Nair A, Kanda V, Bush-Joseph C, Verma N, Chubinskaya S, Mikecz K, et al. Synovial fluid from patients with early osteoarthritis modulates fibroblastlike synoviocyte responses to toll-like receptor 4 and toll-like receptor 2 ligands via soluble CD14. Arthritis Rheum 2012;64:2268-77. DOI: 10.1002/art.34495
- Kubota E, Imamura H, Kubota T, Shibata T, Murakami K. Interleukin 1 beta and stromelysin (MMP3) activity of synovial fluid as possible markers of osteoarthritis in the temporomandibular joint. J Oral Maxillofac Surg 1997;55:20-7. DOI: 10.1016/S0278-2391(97)90438-9
- Fitzgerald JB, Jin M, Dean D, Wood DJ, Zheng MH, Grodzinsky AJ. Mechanical compression of cartilage explants induces multiple time-dependent gene expression patterns and involves intracellular calcium and cyclic AMP. J Biol Chem 2004;279:19502-11. DOI: 10.1074/jbc.M400437200
- Bondeson J, Wainwright SD, Lauder S, Amos N, Hughes CE. The role of synovial macrophages and macrophage-produced cytokines in driving aggrecanases, matrix metalloproteinases, and other destructive and inflammatory responses in osteoarthritis. Arthritis Res Ther 2006;8:R187.
- Zhou J, Feng G, Beeson J, Hogarth PM, Rogerson SJ, Yan Y, et al. CD14(hi)CD16+ monocytes phagocytose antibody-opsonised Plasmodium falciparum infected erythrocytes more efficiently than other monocyte subsets, and require CD16 and complement to do so. BMC Med 2015;13:154. DOI: 10.1186/s12916-015-0530-1